通知公告网
农大主页
本站首页
学术文化
学术活动
原学术活动
学术论坛
论文答辩
其它信息
通知公告
招标公告
科技信息
提交信息说明
学术文化
学术活动
原学术活动
学术论坛
论文答辩
其它信息
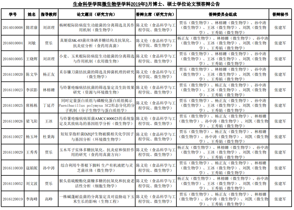
生命科学学院微生物学学科2019年3月博士、硕士学位论文预答辩公告
发布人:
研究生处
发布时间:
2019-03-19
浏览次数:
135