近日,动物科技学院兰江风教授课题组在《Journal of Hazardous Materials》在线发表题为“Symbiotic hemolymph bacteria reduce hexavalent chromium to protect thehost from chromium toxicity in Procambarus clarkii”的研究论文。揭示克氏原螯虾利用体液菌群耐受重金属污染的分子机制。
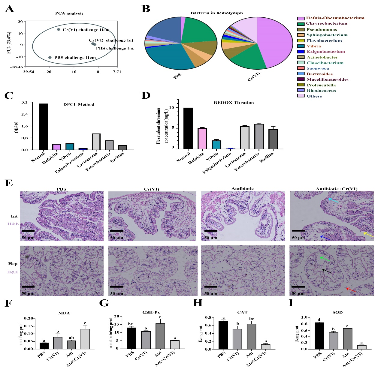
重金属污染不仅影响人类的健康,也制约了现代农业的高效发展。重金属污染严重的区域,动植物的生存受到限制。克氏原螯虾常被用来监测重金属污染,对重金属具有较高的耐受性,但其潜在机制尚不清楚。六价铬刺激诱使克氏原螯虾血淋巴菌群改变,血淋巴中的优势菌群(包括Exiguobacterium)将高毒性的六价铬高效还原成低毒性的三价铬,有效的缓解了重金属对虾的毒害作用。本研究揭示了甲壳动物耐受重金属的分子机制,也可为重金属区域开展养殖提供有力的理论参考。

图1 Cr6+刺激诱发血淋巴菌群改变、血液菌群抑制Cr6+对虾的损伤

图2 Exiguobacterium通过nfsA高效还原Cr6+
2022级博士生殷成明和2021级硕士生牛瑞庚(已毕业)为本文的共同第一作者,李显耀教授在实验设计中提出了建设性的建议,王慧教授和曾启繁副教授在论文撰写过程中提供了帮助,兰江风教授和曾启繁副教授为本文的共同通讯作者。
本工作得到了国家重点研发计划和山东农业大学高层次人才启动经费的资助。全文链接:https://authors.elsevier.com/a/1hZUG15DSlRgNk
编 辑:万 千
审 核:贾 波








