近日,动物科技学院王慧教授带领的水产研究团队,在期刊《Fish & Shellfish Immunology》在线发表了题为“A new potential risk: The impacts of Klebsiella pneumoniae infection on the histopathology, transcriptome and metagenome of Chinese mitten crab (Eriocheir sinensis)”的研究论文。硕士生王晨为第一作者,王慧教授为通讯作者。
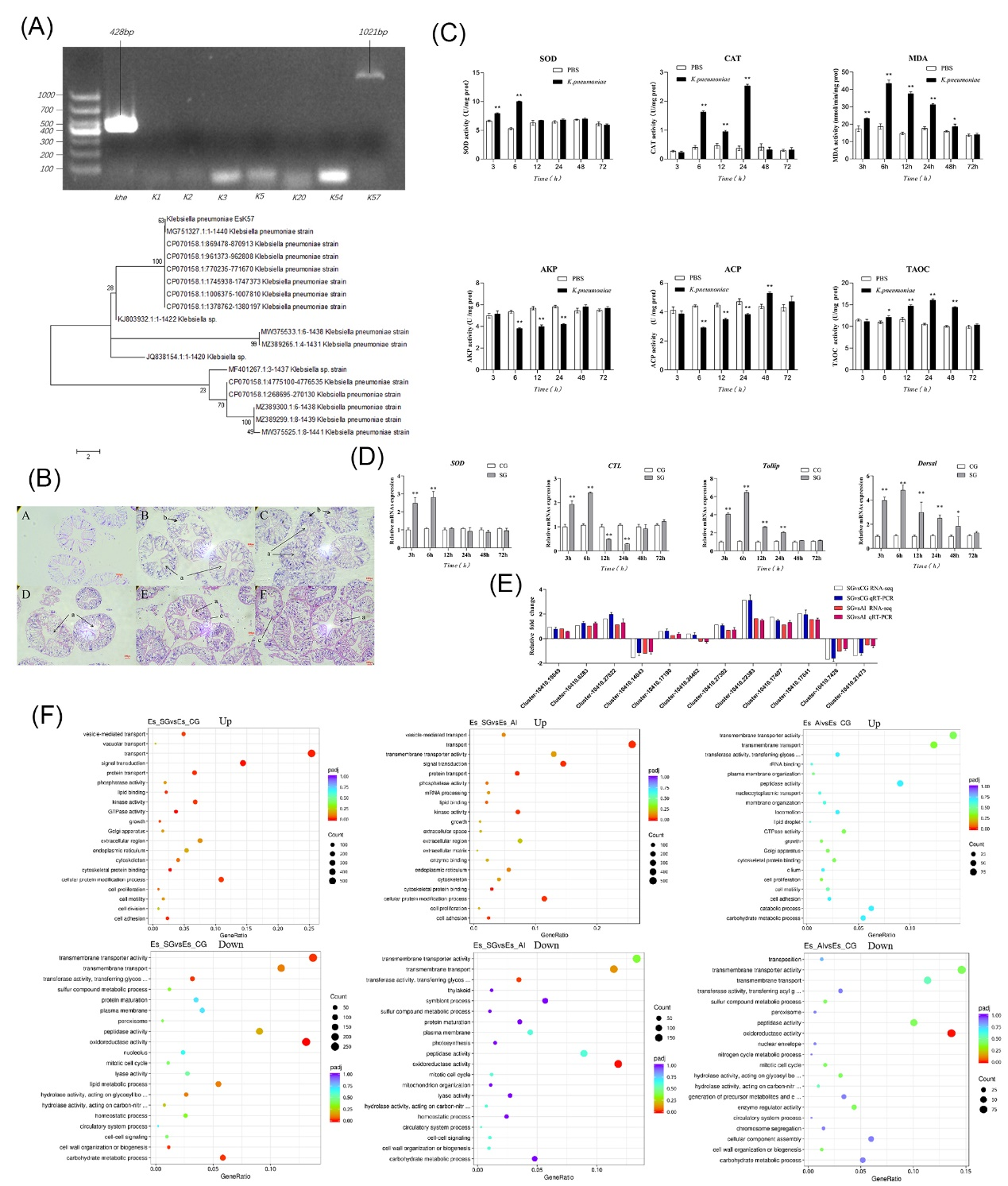
中华绒螯蟹(Eriocheir sinensis)是高营养价值的水产养殖动物,以高蛋白、低脂肪和肉味极鲜美而备受市场青睐。生活在水体中的蟹易受到病菌感染,已探明的有溶藻弧菌、气单胞菌等常见致病菌。最近,我校研究人员从蟹肝胰腺中分离出致病性肺炎克雷伯菌,回归感染发现其可致中华绒螯蟹肝胰腺组织发生病变,并诱导氧化应激反应,引起抗氧化剂相关酶(如SOD和CAT)的激活和肝胰腺中免疫相关基因表达量的变化,并导致参与消化吸收、代谢和生物合成的细胞信号通路的变化;引起肠道微生物种群结构和比例的变化,显著增加了Prolixibacteraceae、Enterobacterales和Roseimarinus等菌群丰度;降低了Alphaproteobacteria等菌群丰度。
这项研究可为甲壳类动物健康养殖,尤其是防御致病菌的感染提供了基础理论研究数据,具有重要的实际应用价值。下一步的研究将进一步探明肺炎克雷伯菌感染河蟹的致病机理,开发出靶向性较强的新型抗菌药物,促进中华绒螯蟹养殖业的高质量发展。
这项工作得到了山东省现代农业产业虾蟹创新团队(项目编号:SDAIT-13)、山东省农业良种工程(2019LZGC014)、山东省重点研发计划泰山产业领军人才项目:LJNY202114)、山东省重点研发计划(2019YQ032,2019BHLC006)的资助。
论文链接:https://doi.org/10.1016/j.fsi.2022.11.010

图1. 肺炎克雷伯菌鉴定及其对中华绒螯蟹肝胰腺组织结构、酶活性和基因表达的影响

图2. 肺炎克雷伯菌感染对中华绒螯蟹肠道菌群的影响